(写真:mike_taro/イメージマート)
(頼藤 太希:Money&You代表取締役/マネーコンサルタント)
2025年分の確定申告が始まります。期間は2月16日から3月16日まで。会社員・公務員なら勤務先が年末調整をしてくれるので、原則として確定申告は不要ですが、あくまでやる必要がないだけであり、確定申告した方が節税につながることもあります。今回は、損をしないための確定申告について解説します。
年末調整で完結できる控除とできない控除
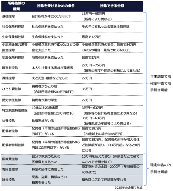
所得控除は、本人や家族の状況、災害や病気といった個人の事情によって、税の負担を軽くする制度であり、16種類あります。
<16種類の所得控除(2025年の金額)>
(株)Money&You作成
所得が少ない人に重い税負担がかからないようにする控除に「基礎控除」「配偶者控除」「配偶者特別控除」「扶養控除」「特定親族特別控除」があります。
個人の事情を考慮して税負担を軽くする控除に「障害者控除」「寡婦控除」「ひとり親控除」「勤労学生控除」があります。
社会保障や寄附によって税負担を軽減する控除に「社会保険料控除」「小規模企業共済等掛金控除」「生命保険料控除」「地震保険料控除」「寄附金控除」があります。
病気や災害などによる税負担を減らす控除に「医療費控除」「雑損控除」があります。
年末調整で完結できる所得控除は次のとおりです。
・勤務先で把握している所得控除
基礎控除、社会保険料控除
・「扶養控除等申告書」の提出が必要
配偶者控除、扶養控除、特定親族特別控除、障害者控除、寡婦控除、ひとり親控除、勤労学生控除
・「保険料控除申告書」と「各種控除証明書」の提出が必要
配偶者特別控除、小規模企業共済等掛金控除、生命保険料控除、地震保険料控除
・「住宅借入金等特別控除申告書」と「住宅ローンの年末残高証明書」の提出が必要
住宅ローン控除(住宅借入金等特別控除)
※1年目は年末調整できず確定申告の必要あり
つまり、年末調整で完結できない所得控除は「医療費控除」「寄附金控除」「雑損控除」の3つの所得控除です。これら3つの所得控除を適用したいなら確定申告が必要です。

