安倍元首相も継承、アジアの国々の「寛容さ」に感謝
自民党内にも反発の声が根強い村山談話ですが、実は、談話の発出後、歴代の首相は全員、基本的には村山談話の継承を誓っています。主なものは、下のようになります。
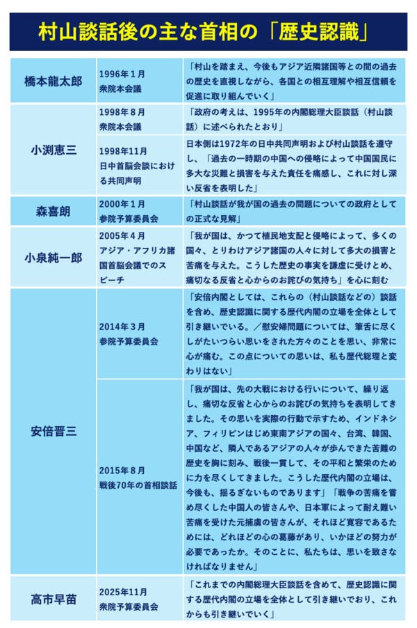
村山談話後の主な首相の「歴史認識」(図表:フロントラインプレス作成)
小泉純一郎首相が2005年に出した戦後60年談話では、「我が国は、かつて植民地支配と侵略によって、多くの国々、とりわけアジア諸国の人々に対して多大の損害と苦痛を与えました。こうした歴史の事実を謙虚に受け止め、改めて痛切な反省と心からのお詫びの気持ちを表明」するとしただけでなく、中国と韓国という2つの国を明示し、「手を携えてこの地域の平和を維持し、発展を目指すことが必要」と訴えました。
高市氏の“師”であり、強硬な保守派として知られた安倍晋三首相も、村山談話を継承するとの立場を貫いています。安倍氏が2015年8月に出した戦後70年談話は、村山談話の内容に加え、中国をはじめとするアジアの国々が寛容だったからこそ、戦後の日本は平和と繁栄を享受できたとし、次のように綴られています。
「私たちは、心に留めなければなりません。
戦後、六百万人を超える引揚者が、アジア太平洋の各地から無事帰還でき、日本再建の原動力となった事実を。中国に置き去りにされた三千人近い日本人の子どもたちが、無事成長し、再び祖国の土を踏むことができた事実を。米国や英国、オランダ、豪州などの元捕虜の皆さんが、長年にわたり、日本を訪れ、互いの戦死者のために慰霊を続けてくれている事実を。
戦争の苦痛を嘗め尽くした中国人の皆さんや、日本軍によって耐え難い苦痛を受けた元捕虜の皆さんが、それほど寛容であるためには、どれほどの心の葛藤があり、いかほどの努力が必要であったか。
そのことに、私たちは、思いを致さなければなりません。
寛容の心によって、日本は、戦後、国際社会に復帰することができました。戦後七十年のこの機にあたり、我が国は、和解のために力を尽くしてくださった、すべての国々、すべての方々に、心からの感謝の気持ちを表したいと思います」
また安倍氏は2014年3月14日の参院予算委員会で、「歴史に対して我々は謙虚でなければならないと考える。歴史問題は政治・外交問題化されるべきものではない。歴史の研究は、有識者、そして専門家の手に委ねるべきであると考える」と答弁しています
国際社会の今ある姿は、長い歴史の上に築かれたものです。良好で安定した国際関係を築くには、歴史の積み重ねを無視できません。かつての戦争について、歴代の首相にはそれぞれ個別の解釈や思いもあったはずです。しかし、個人の思いを優先して政権を運営していると、いまの日本の利益に必ずしもプラスにならないという現実的な感覚が十分にあったのではないでしょうか。
村山談話の継承を明言した高市首相にも、そうしたリアリストとしての判断があったのかもしれません。
フロントラインプレス
「誰も知らない世界を 誰もが知る世界に」を掲げる取材記者グループ(代表=高田昌幸・東京都市大学メディア情報学部教授)。2019年に合同会社を設立し、正式に発足。調査報道や手触り感のあるルポを軸に、新しいかたちでニュースを世に送り出す。取材記者や写真家、研究者ら約30人が参加。調査報道については主に「スローニュース」で、ルポや深掘り記事は主に「Yahoo!ニュース オリジナル特集」で発表。その他、東洋経済オンラインなど国内主要メディアでも記事を発表している。



